责任编辑:豫培优 文章来源:北京学信研究院豫培优
河南省各地2020中考分数线陆续公布,小编收集整理了2020河南省各市区已经公布了的中考录取分数线,供同学们和家长参考。焦虑主要来自两个方面,一是录取率,全省148.3万名应届初中毕业生中共有130余万人参加中招考试,普通高中招生任务75万人,这意味着普通高中的录取率仅50%多。二是分数线还未公布。公布后,才真正知道孩子是否能考上心仪的学校。以下是小编整理的现阶段已公布的部分地市及学校录取分数线,供各位考生及家长参考(具体分数线以当地教育局和学校公告为准)。
郑州市区第一批次最低录取分数线为496分,郑州市区第二批次最低录取分数线为428分,郑州市区普通高中最低录取控制分数线为319分。
郑州第一批次录取的学校:
河南省实验中学 552分
郑州市第一中学 552分
郑州市第二高级中学 512分
郑州市第四高级中学 551分
郑州市第五高级中学 508分
郑州市回民高级中学 512分
郑州市第七高级中学 540分
郑州市第九中学 523分
郑州市第十一中学 542分
郑州市第十二中学 496分
郑州市第十六高级中学 496分
郑州市第十九高级中学 512分
郑州市第四十七高级中学 529分
郑州外国语学校 561分
郑州市第101中学 506分
郑州市第106高级中学 520分
郑州中学 539分
郑州市实验高中 521分
郑州龙湖一中 535分
郑州市郑开学校 514分
郑东新区外国语中学 514分
郑州市第七十四中学 496分
郑州第二批次录取的学校:
郑州十中 445分
郑州市第十四高级中学 456分
郑州市第十八中学 458分
郑州市第二十四中学 458分
郑州市第三十一高级中学(郑州市第103高级中学) 484分
郑州市第四十四高级中学 465分
郑州市第102高级中学 476分
郑州市第107高级中学 450分
郑州市扶轮外国语高级中学 452分
郑州市第二十中学 428分
郑州市第二十九中学 428分
郑州市第三十六中学 428分
郑州市第五十三中学 428分
航空港区高中 428分
郑州艺术幼儿师范学校(普高班)428分
商丘
商丘市最低录取控制分数线为260分。

鹤壁
2020年鹤壁市普通高中最低控制分数线:208分。

许昌
提前批投档情况:


部分学校分配生分数线:
许昌高中:

许昌实验中学:

许昌二高:

济源
济源最低录取控制分数线为323分。
济源一中、济源高级中学、济源四中分配生最低,控制分数线为490.5分。
六所普通高中统招分数线分别为:
济源一中:561.6分
济源高级中学:539.1分
济源四中:474.6分
济源五中:374分
济源六中:418.3分
济源英才学校:463.1分
郸城:
郸城县2020年普通高中最低录取分数线为335分。
郸城一高:499分
郸城二高:445分
郸城三高:355分
郸城希望高中:335分
郸城才源高中:400分
郸城实验高中:335分
郸城一中:460分
郸城英才学校高中部:335分
南阳
市一中:519分
市五中:491分
市二中:432分
市八中:429分
第一完全学校:473分
第二完全学校:460分
第四完全学校:426分
第五完全学校:439分
第六完全学校:426分
油田第一中学:426分
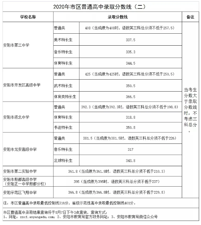
安阳
市区普通高中录取最低控制分数线316分;
市区省级示范性高中录取最低控制分数线401分。


郑州
登封
一、登封市普通高中招生最低录取控制分数线270分。
二、公办普通高中(登封市第一高级中学、登封市实验高级中学、登封市嵩阳高级中学、登封市外国语高级中学)统一录取控制分数线376分。
滑县

洛阳
栾川县第一高级中学:属省级示范性高中,统招生计划1300人,录取分数线462.5分(含分配生34人)。
栾川县民办朝阳中学:按照河南省民办高中学校招生政策,面向洛阳市内县外招生160人。面向栾川县招生220人,录取分数线449分。
栾川县实验高中:招生570人,录取分数线410分。
栾川县第二高中:招生70人,录取分数线280分。
栾川县中等职业学校:招生1500人,因各专业具体情况不同,不设具体分数线,按考生志愿和成绩择优录取。





濮阳
市直普通高中录取分数线

市直初中学校分配生招生分数线

油田高中录取分数线

油田初中分配生分数线

范县第一中学:

周口
全市2020年普通高中最低录取分数线为247分,达不到此分数线的考生不予录取,不建普通高中学籍。
漯河
1.部分省级示范性高中统招正取生分数线:
漯河高中492分 漯河实验高中401分
漯河四高433分 漯河五高446分
舞阳一高435分 临颍一高469分
2.最低控制分数线:原则上:
省级示范性高中最低录取控制分数线370分
其他普通高中录取最低控制分数线260分
特长生录取最低控制分数线200分
三门峡


灵宝市普通高中录取分数线高中录取最低控制线:235分。

信阳
信阳高级中学:
信阳高中2020年浉河区统招录取分数线为537分。
光山二高:
正取分数线531分。
光山高中(光山二高分校):
录取分数线485分。
驻马店
泌阳县第一高级中学:
1、统招生录取分数线:480分(含480分,下同)。
2、分配生分数控制线:440分。
3、补录生分数控制线:456分。
泌阳县第二高级中学:
录取控制最低分数线:总分374分。
泌阳中学(高中部):
统招分数总分300分。300分以上学生(含300分)依据来我校注册报到顺序及志愿择优录取,报满为止。
上蔡二高:
正取生:400分
分配生:370分
上蔡万象中学:
正取生:340分
上蔡北大公学:
正取生:330分
确山县第二高级中学:

平舆高中:


开封
今年开封中招考试成绩总分由往年的700分变为600分。
同时,今年中招最低录取控制分数线较去年的400分下降了90分。
2020年开封市普通高中最低录取控制分数线为310分。
平顶山
市直考区 245分
石龙区考区 245分
叶县考区 260分
宝丰县考区 260分
舞钢市考区 235分
鲁山县考区 285分
郏县考区 285分
今年平顶山中招考试成绩总分由往年的700分变为600分。
同时,今年中招最低录取控制分数线较去年:市直和石龙区降了55分,叶县和宝丰县降了70分,舞钢市降了100分,鲁山县和郏县降了50分。
焦作
2020年,焦作市公办普通高中最低录取控制分数线为315分,民办普通高中最低录取控制分数线为270分。
相较于去年,今年焦作市公办普通高中最低录取控制线下降了75分,民办普通高中最低录取控制分数线为90分。
新乡
普通类:236分
艺术类:189分
体育类:161分
普通高中提前批(实验班)录取分数线
河师大附中市级宏志班:480分
市外国语学校(一中东校区)创新实验班:514分
市第二中学创新实验班:514.5分
市铁路高级中学创新实验班 :505分
市第七中学俄语实验班:405.5分
平原外国语学校未来教育实验班:486.5分
来源:各地市教育局、学校官网、招生办。声明:转载此文是为了传递和分享更多教育相关信息,如有问题,请及时与我们联系,侵删。